機車過戶該準備什麼?流程有哪些?掌握5大步驟沒煩惱!
機車過戶必看指南!本文整理機車過戶流程、必備證件、監理站辦理步驟與注意事項,並說明強制險與任意險的保險轉移方式。
想辦理機車過戶卻不知從何開始?別擔心!本文一次整理機車過戶必備的證件及文件、說明監理站辦理流程、機車保險處理方式及常見問題解答。不論是二手機車買賣、親友贈與,還是繼承處理,都能輕鬆完成機車過戶,省時又安心!
一、機車過戶準備哪些證件及文件?身分證、行照不可少!
辦理機車過戶時,建議事先確認並備妥所有必要證件及文件,避免因資料準備不齊全,需要多跑幾趟監理站。以下依不同情境,整理出所須文件:
(一)、本人辦理
| 文件 | 說明 |
|---|---|
| 新、舊車主身分證正本 | 監理所將驗證雙方身份,確保所有權移轉正確。 |
| 新、舊車主印章 | 辦理過戶時,雙方皆須於文件上蓋章,若未攜帶可以簽名替代。 |
| 行車執照正本 | 原車主行照正本需繳交。 |
| 機車過戶登記申請書 | 一式兩份,雙方皆須蓋章。 |
| 強制險保險證 | 以新車主名義投保,有效期限須滿30日以上之強制險保險證。 |
您是國泰產險保戶嗎?國泰產險保戶強制險查詢/下載這裡看!
(二)、委託代辦
若是委託他人協助辦理機車過戶,代理人須攜帶上述相關資料外,也須攜帶自己的身分證及機車買賣雙方車主駕照或健保卡等證明文件。
(三)、其他情況
- 繼承過戶:上述文件+繼承人駕照或健保卡、遺產稅完(免)稅證明或法院認證書,若是繼承人超過一人,則須家族會議協議書。
- 未成年過戶:上述文件+法定監護人身分證正本及監護人開具之同意書。
二、機車過戶流程有哪些?掌握5大步驟沒煩惱
資料準備齊全後,依照以下5步驟進行辦理,即可輕鬆完成機車過戶:

Step.1 機車情況檢視
辦理機車過戶前,您須確認:
- 稅費是否已繳清:辦理過戶前須將機車貸款償還,若有積欠的牌照稅、燃料費及違規罰鍰都須先繳納完畢。
- 強制險投保:新車主是否已投保強制險,且保險有效期限須滿30日以上。
- 是否須要驗車:出廠滿5年且4個月內無驗車紀錄者,辦理過戶前須前往監理機關辦理臨時檢驗合格(非環保排氣檢驗)。
Step.2 備齊證件、文件
若為本人辦理,需準備新、舊車主身分證正本、新舊車主印章、行車執照正本、機車過戶登記申請書與強制險保險證,出發前應確認相關文件是否備齊,若屬繼承過戶或未成年過戶等狀況,須備妥相關文件。
Step.3 監理站驗車
若出廠滿5年且4個月內無驗車紀錄,請在本步驟進行驗車程序,檢驗內容包括機車外觀、車燈、喇叭及車身號碼等車況確認,合格後方可辦理過戶登記。
Step.4 買辦機車過戶
驗車合格後,可直接臨櫃辦理機車過戶,若事前未填寫過戶登記申請書,也可於現場撰寫完一併簽名或蓋章。
Step.5 領取新行車執照
機車過戶辦理完成後,通常當日現場即可取得新的行車執照;若是現場人數過多或是有其他特殊情況,可能於數日後才能領取新行車執照。
三、機車過戶保險怎麼轉移?強制險、任意險一次處理
在機車過戶的流程中,最常讓車主感到疑惑的,就是保險該如何處理。
常見情況是:舊車主的保單尚未到期不知如何處理、新車主則必須在機車過戶前持有強制險保險證。若處理不當,不僅可能造成保障中斷,還可能影響過戶進行。以下將說明機車強制險與任意險的轉移方式,幫助雙方在辦理機車過戶時都能順利完成:
(一)、機車強制險
若是舊車主強制險保險效期超過30天,可透過保險公司或是部分監理站辦理強制險轉移,前者雙方須準備身分證與印章到保險公司辦理手續;後者則是雙方攜帶強制險保險證到監理站現場填寫移轉申請,辦理完畢後,將資料給監理站,由其回送給保險公司。
若是保險效期剩餘時間低於30天,建議新車主可直接線上進行投保;舊車主可依規定直接向保險公司辦理退保。 >>立即試算投保
(二)、機車任意險
機車任意險保費是根據車主自身駕駛紀錄進行計算,轉移上較為複雜,若要直接轉移原保單,須於機車過戶後10天內向保險公司申請保單權益移轉,超過時間未處理,保障將自動失效。
由於原車主的投保組合也未必適合新車主,建議原車主直接向保險公司辦理退保,新車主則針對自身情況重新投保。
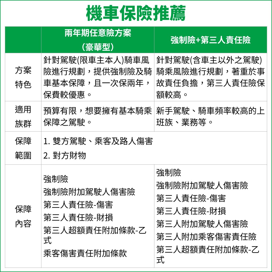
四、機車過戶保險推薦-國泰產險優惠一把抓!
完成機車過戶後,投保保險是最後也是最重要的的一步。雖然強制險在過戶前已完成轉移或投保,但強制險只提供最基本的保障,往往不足以應付實際需求。
因此,重新規劃一份適合自身需求的保單就顯得非常重要。國泰產險提供多元化的機車保險方案,將強制險與任意險一併納入規劃,以下針對國泰產險的機車險方案進行比較:

目前國泰產險推出線上投保優惠活動,新車主在完成過戶後即可在線上進行投保,不僅享有快速便利的申辦流程,還有專屬折扣與活動優惠,輕鬆搞定保障,讓機車上路更安心!
五、機車過戶常見問題
Q1:機車過戶費用多少?
車主自行到監理站辦理機車過戶,僅需支付150元的規費,驗車免費,但若有積欠的牌照稅、燃料費及違規罰鍰都須先繳納完畢。
Q2:機車過戶給家人該注意什麼?
機車過戶給家人,即使是贈與,過戶流程與一般買賣皆相同,雙方仍須準備身分證、印章、行照及強制險保險證等必要文件,並至監理站辦理。
Q3:電動機車過戶與一般機車過戶差異在哪?
電動機車的過戶流程與一般機車相同,須準備身分證、印章、行照與保險資料。不同的是,電動機車目前無須繳納牌照稅及燃料費。另外,市面上多數電動機車電池採租賃方式,因此過戶時必須一併處理電池租約的移轉或重新簽訂。
Q4:機車過戶可以代辦嗎?
若無暇前往監理站或保險公司辦理機車過戶相關事宜,可委託親友或專業代辦業者協助,代辦時要記得先填寫好過戶登記申請書,並攜帶過戶雙方雙證件、印章、行照、強制險保險證及代辦人身分證。若是找代辦業者處理,通常服務包含文件整理、代跑監理站,可省下跑流程的時間與心力。
Q5:機車過戶時如果還有貸款可以辦理嗎?
不行。若機車仍有貸款,無法辦理過戶,這是因為貸款期間,機車所有權通常登記在銀行或融資公司名下,車主僅有使用權而非完整的所有權,因此須先償還貸款才能辦理機車過戶。
*本文關於險種與保障範圍之詳細說明請參閱條款並以實際條款為準*